信息公开

Information disclosure
您当前的位置: 首页 » 信息公开 » 公示栏

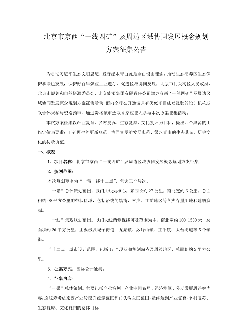
北京市京西“一线四矿”及周边区域协同发展概念规划方案征集公告